Abstract
Introduction
Sirt6 is a member of the mammalian sirtuins (SIRTs) family, involved in diverse biological processes. It is dysregulated in various solid tumors and multiple myeloma. Sirt6 can be considered a double-edged sword in cancer, as its dual role of both an oncogene and a tumor suppressor. However, no literature has been reported regarding the functional significance of Sirt6 in diffuse large B-cell lymphoma (DLBCL) to date. Thus we evaluated the expression and function of Sirt6 in both DLBCL tissues and cell lines in this present study, as well as assessed the proliferation of DLBCL cells when treated with a pan-sirtuin inhibitor Nicotinamide (NAM) and a selected Sirt6 inhibitor, OSS_128167.
Methods
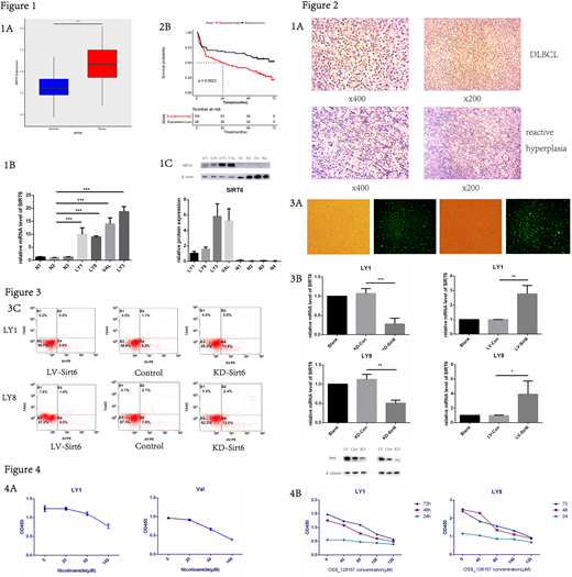
Microarray datasets GSE83632 and GSE32918 were obtained from Gene Expression Omnibus. Differential expression analysis in gene expression profiles GSE83632 were performed through classical Bayesian method provided by the Limma package and then extracted the SIRT6 gene expression value. GSE32918 was annotated with the R-package illumineHumanWGDASLv3.db data probe, converted into gene symbol, and extracted expression data of Sirt6 for survival analysis. Immunohistochemistry (IHC) was conducted to assess the expression of Sirt6 on araffin-embedded tissues from 60 de novo DLBCL patients (study group) and 30 reactive hyperplasia patients (control group) with informed contents. Then further analysis was performed to find the correlations between Sirt6 expression and the clinical characteristics of DLBCL patients. Peripheral blood mononuclear cells (PBMCs) were obtained from healthy volunteers with informed consents. Expression levels of Sirt6 mRNA and protein in DLBCL cell lines (LY1, LY8, LY3 and Val) and PBMCs (control) were detected by quantitative RT-PCR and western blotting. Lentivirus vectors transfected DLBCL cells to stably knockdown or overexpress Sirt6. Apoptosis was assessed by PE/7AAD. DLBCL cell lines were treated with NAM and OSS_128167, cell proliferation was analyzed by cell counting kit (CCK-8).
Results
Bioinformatics analysis showed that SIRT6 was significantly up-regulated in DLBCL than in normal samples. High Sirt6 expression in DLBCL was turned up to be correlate with shorter overall survival according to GSE32918 (Figure 1A-B). These data indicated a relevant role for Sirt6 in the biology of DLBCL. We observed markedly increased level of Sirt6 in DLBCL lymph nodes by IHC. Expression of Sirt6 was positively correlated with Ann Arbor stage and international prognostic index (IPI) score of DLBCL patients. Aberrantly overexpression of Sirt6 was also confirmed in DLBCL cell lines at mRNA and protein level (Figure 2A-C). Our findings on Sirt6 were consistent with those from publicly available data sets.
Sirt6 knockdown caused increased apoptosis rate, and on the contrary, Sirt6 over-expression had brought about decreased apoptosis (Figure 3A-C). We then investigated the function of Sirt inhibitors on the proliferation of DLBCL cells. LY1 and Val cells were treated with different doses of NAM at 24-72 hours. Cell proliferation was inhibited in a dose-dependent manner. LY1 and LY8 cells were treated with different doses of OSS_128167 at 24-72 hours and triggered similar effect, cell proliferation was inhibited by 60% at the concentration of 100µM for 48 hours (Figure 4A-B).
Conclusion
Our investigations identified for the first time that expression levels of Sirt6 were up-regulated in DLBCL and associated with adverse outcome by bioinformatics analysis and in vitro experiments. Knockdown of Sirt6 lead to increased apoptosis and over-expression of Sirt6 had the opposite effect. DLBCL cells treated with pan-Sirt inhibitor and selective Sirt6 inhibitor, revealed reduced proliferation in a dose-dependent manner. This study suggests that Sirt6 could be a potential molecular target for the treatment of DLBCL. Further research on it is under way.
No relevant conflicts of interest to declare.
Author notes
Asterisk with author names denotes non-ASH members.
